發布時間:2021-08-19 點擊次數:13270
中科院成都信息技術股份有限公司(證券代碼:300678,以下簡稱中科信息)作為國內領先的基于人工智能的行業信息化整體解決方案提供商,始終堅持以“科技創新服務國家”為使命。中科信息利用最前沿的大數據技術,深入應用“云大物移智”等新一代數字技術,推進監管和信息技術深入融合發展,和湖北省局(公司)共同探索并打造以數據為驅動的卷煙經營智慧監管模型,助力湖北煙草規范卷煙經營。

會議現場
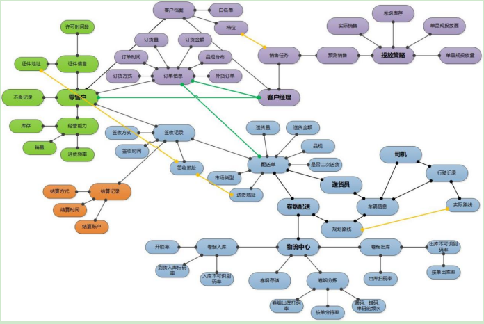
中科信息與湖北省局(公司)達成充分合作,構建風險識別模型,挖掘高風險經營行為規律。中科信息充分發揮“互聯網+”優勢,依托人工智能、邊緣計算等技術探索建立全省智慧監管新模式,實現對傳統管理模式、業務模式、商業模式進行創新和重塑,加強信息共享、情報分析、線索研判,助力湖北省局(公司)穩步推進規范卷煙經營智慧化監管。

風險識別模型
中科信息與湖北省局(公司)攜手,做到“用數據說話、用數據管理、用數據決策、用數據創新”,打造智慧監管“防、控、管”的體系架構,切合實際迎接新形勢、新挑戰和新要求。

規范卷煙經營知識圖譜